Instance Verification Kit (IVK)
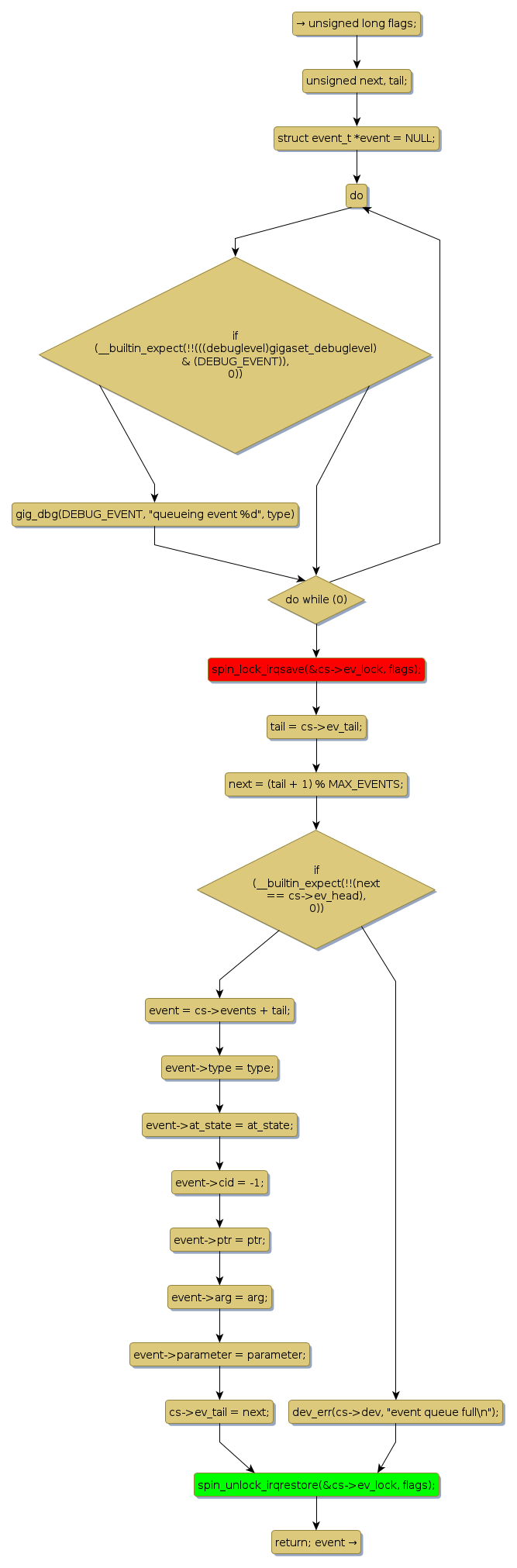
spin lock @ [8114+39+/linux-3.19-rc1/drivers/isdn/gigaset/common.c]
Instance Signature: ev_lock
|
The Matching Pair Graph:
|
|
Function Name
|
Control Flow Graph (CFG)
|
Events Flow Graph (EFG)
|
Source Correspondence
|
|
gigaset_add_event
|
|
|
[7856+17+/linux-3.19-rc1/drivers/isdn/gigaset/common.c]
|